Vários gráficos no Matlab
Suponha que você tenha um conjunto de dados e queira visualizá-los no Matlab. Agora, imagine que possui duas funções distintas que deseja comparar ou analisar em conjunto. Neste guia, vou lhe ensinar como apresentar essas funções em um espaço gráfico único, podendo ser sobrepostas (vista única) ou em gráficos separados (vista múltipla).
Criar vários gráficos no Matlab é um processo que pode ser realizado de duas formas:
Vista única com múltiplos gráficos
Vamos começar com um exemplo prático.
Crie um vetor com dez números inteiros, numa sequência de 1 a 10.
Para isso, digite o comando x = linspace(1,10,10)
>> x = linspace(1,10,10)
x = 1 2 3 4 5 6 7 8 9 10
Agora, crie dois vetores y1 e y2 com valores provenientes de duas funções diferentes.
$$ y1=f(x) =x^2 $$ $$ y2=g(x) =x^3 $$
A função y1 calcula o quadrado dos valores de x.
Para criar o vetor da função, digite y1=x.^2.
>> y1=x.^2;
Já a função y2 calcula o cubo dos valores de x.
Crie este vetor com o comando y2=x.^3.
>> y2=x.^3
Os vetores y1 e y2 (codomínios) possuem dez números, pois correspondem às imagens do vetor x (domínio).
Veja os conteúdos dos vetores x, y1 e y2:

Para representar essas funções no mesmo diagrama cartesiano, digite o seguinte comando:
plot(x,y1,x,y2)
Neste caso, você insere quatro parâmetros na função plot:
- x,y1 para traçar o gráfico da função y1
- x,y2 para traçar o gráfico da função y2
O Matlab gera um gráfico múltiplo com duas linhas sobrepostas no mesmo diagrama cartesiano, representando cada função.
Uma linha ilustra o gráfico do quadrado de x, enquanto a outra exibe o gráfico do cubo de x.

Nota: Similarmente, é possível plotar três ou mais funções no mesmo gráfico. Para isso, insira seis parâmetros para três gráficos, oito para quatro gráficos, e assim por diante. O Matlab automaticamente distingue cada função com cores diferentes. Contudo, você tem a liberdade de personalizar as cores, a espessura das linhas e os símbolos, caso deseje.
As linhas no gráfico são coloridas automaticamente pelo Matlab em cores distintas.
Se preferir, pode alterar as cores das linhas.
Para modificar as cores dos gráficos, utilize os seguintes códigos de cor na opção de cor da função plot ()
- vermelho
- verde
- azul
- ciano
- magenta
- amarelo
- preto
- branco
- nenhum
Por exemplo, para configurar uma linha em vermelho (código 1) e a outra em preto (código 0), digite:
>> clf
>> hold on
>> plot(x,y1,'Color', 'red')
>> plot(x,y2,'Color', 'black')
>> hold off
O comando clf limpa a tela, enquanto hold on mantém o gráfico existente e permite adicionar novos elementos.
A propriedade Color é utilizada para personalizar as cores dos gráficos.

Para alterar a espessura das linhas, use a propriedade Linewidth.
Exemplo: Desenhe a linha vermelha com uma espessura maior.
>> clf
>> hold on
>> plot(x,y1,'Color', 'red', 'Linewidth', 3)
>> plot(x,y2,'Color', 'black')
>> hold off
Assim, no gráfico, a linha vermelha se destaca por ser mais espessa que a preta.

Você também pode variar os símbolos dos marcadores que representam os pontos em cada função.
Os caracteres x, +, -, e o são permitidos como marcadores.
Para associar, por exemplo, o símbolo + à primeira função e o x à segunda, proceda da seguinte forma:
>> clf
>> hold on
>> plot(x,y1,'+','Color', 'red', 'Linewidth', 2)
>> plot(x,y2,'x','Color', 'black', 'Linewidth', 2)
>> hold off
O Matlab exibe os pontos das duas funções no diagrama cartesiano, utilizando os marcadores especificados.

Adicionando uma Legenda
Para tornar seu gráfico ainda mais claro e informativo, você pode adicionar uma legenda usando o comando legend().
Insira os rótulos de cada gráfico entre parênteses, na ordem correspondente. Por exemplo:
plot(x,y1,x,y2)
legend('f(x)=x^2', 'g(x)=x^3');
O Matlab, então, exibirá a legenda ao lado do gráfico, proporcionando uma compreensão imediata das funções representadas.

Vários gráficos com vistas separadas
Caso prefira exibir suas funções em gráficos distintos, a opção de vista múltipla é a ideal.
O que é um gráfico de vista separada? Consiste em dividir a área gráfica em seções menores, cada uma hospedando um gráfico exclusivo. Assim, múltiplas funções podem ser visualizadas sem sobreposição.

Vejamos um exemplo prático:
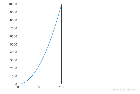
Crie um vetor x com 100 elementos e dois vetores de funções, y1 e y2.
>> x=linspace(1,100,100);
>> y1=x.^2;
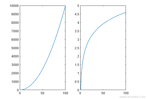
>> y2=log(x);
Para dividir a área gráfica, use o comando subplot(linhas, colunas, índice).
As 'linhas' e 'colunas' determinam a divisão da área, enquanto o 'índice' identifica a posição do gráfico.
O primeiro gráfico, por exemplo, terá índice um, e o segundo, índice dois.
Para visualizar dois gráficos, defina uma linha e duas colunas.
>> subplot(1,2,1)
Com o comando subplot(1,2,1), você desenha o primeiro gráfico cartesiano (índice=1) na primeira linha e coluna.

A seguir, digite plot(x,y1) para desenhar o gráfico da função y1.
>> plot(x,y1)
O gráfico aparecerá no primeiro diagrama cartesiano da configuração de vista múltipla.

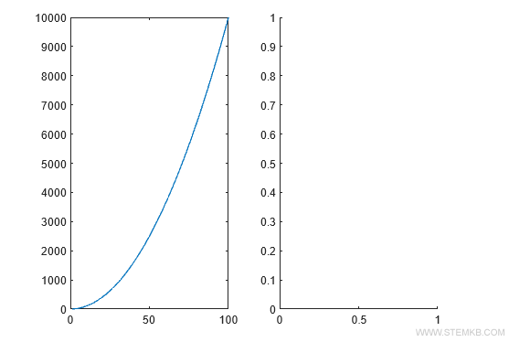
Em seguida, utilize subplot(1,2,2) para mudar para o segundo diagrama cartesiano (linha=1, coluna=2, índice=2).
>> subplot(1,2,2)
Este comando introduz um segundo diagrama cartesiano ao lado do primeiro.

Para exibir o gráfico da função y2, digite plot(x,y2).
>> plot(x,y2)
O gráfico será então apresentado no segundo diagrama da configuração de vista múltipla.

Com isso, os dois gráficos são exibidos na mesma área, mas em diagramas cartesianos distintos.
Nota: Você também pode criar vistas múltiplas com mais diagramas. Por exemplo, para dividir a área gráfica em duas linhas e duas colunas, use os comandos subplot(2,2,1), subplot (2,2,2), subplot(2,2,3) e subplot(2,2,4).
>> clf
>> subplot(2,2,1)
>> plot(x,y1)
>> subplot(2,2,2)
>> plot(x,y3)
>> subplot(2,2,3)
>> plot(x,y2)
>> subplot(2,2,4)
>> plot(x,y4)
Dessa forma, é possível exibir simultaneamente quatro gráficos na mesma área gráfica, cada um em seu próprio diagrama, sem sobreposições.

Assim, exploramos os gráficos múltiplos tanto na vista única quanto na separada no Matlab. Além disso, abordamos a personalização de cores, espessura de linhas e símbolos, e a inclusão de legendas para tornar nossos gráficos não apenas informativos, mas também visualmente atraentes.
À medida que você pratica com o Matlab, perceberá que ele é uma ferramenta incrível para criar e personalizar gráficos, atendendo a diversas necessidades de visualização de dados.