Criação de Gráficos 2D no MATLAB
Permita-me guiar você através do processo de elaboração de um gráfico 2D no Matlab.
Inicialmente, é fundamental que você já tenha um entendimento sobre o que é um array e como formá-lo. Caso isso ainda não seja parte do seu conhecimento, recomendo fortemente que comece pela lição sobre arrays no Matlab.
Vamos dar o primeiro passo criando um array x, que consiste em uma sequência de números de 1 a 6.
Para isso, digite X = [1 2 3 4 5 6] na linha de comando e confirme com enter.
>> X = [ 1 2 3 4 5 6 ]
ans =
1 2 3 4 5 6
Esses valores representam as projeções dos pontos do nosso gráfico no eixo x, ou seja, o eixo horizontal do plano cartesiano.

Em seguida, vamos criar um segundo array, Y, para representar as projeções dos pontos no eixo y, o vertical no plano cartesiano.
Simplesmente digite Y=X.^2 na linha de comando e tecle enter.
>> Y=X.^2
ans =
1 4 9 16 25 36
Aqui, o Matlab realiza uma operação elegante: ele lê cada valor do array X, eleva ao quadrado e armazena o resultado no array Y.
$$ 1^2 = 1 \\ 2^2 = 4 \\ 3^2 = 9 \\ 4^2 = 16 \\ 5^2 = 25 $$
Com isso, obtém-se dois arrays, X e Y, que formam as coordenadas (x,y) para cada ponto no nosso gráfico.

Para traçar o gráfico com uma linha segmentada, é tão simples quanto inserir plot(X,Y).
>> plot(X,Y)
Essa função trabalha com dois parâmetros essenciais.
- O primeiro é o array X, contendo os valores para o eixo x
- O segundo é o array Y, com os valores para o eixo y
O resultado é um gráfico bidimensional, apresentado na tela com clareza pelo MATLAB.

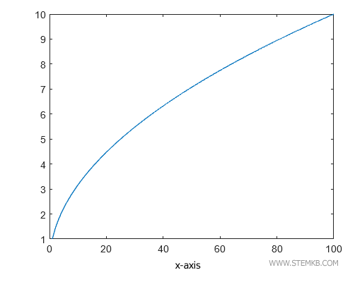
Permita-me agora apresentar um exemplo adicional.
Quando lidamos com uma grande quantidade de valores, a função linspace() torna-se uma aliada indispensável.
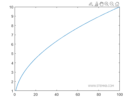
Experimente digitar X=linspace(1,100) para gerar um array X que vai do número 1 até o 100.
>> X = linspace(1,100);
Assim, evitamos a tediosa tarefa de inserir manualmente cada valor no eixo X.
Prossiga criando o vetor Y para os valores do eixo y, digitando Y=sqrt(X).
>> Y=sqrt(X);
Pronto, agora temos arrays X e Y com 100 elementos cada.
Nota : Sempre que estiver trabalhando com arrays de grande porte, lembre-se de finalizar o comando com um ponto e vírgula. Isso evita a exibição desnecessária dos resultados no console e acelera o processamento.
Ao digitar plot(X,Y), o gráfico é prontamente exibido na tela do seu computador.
>> plot(X,Y)
E o MATLAB nos presenteia com um gráfico elegante da raiz quadrada dos números de 1 a 100.

Para adicionar um toque de cor ao gráfico, utilize o atributo Color.
Digitando plot(X,Y,'Color','red'), por exemplo, o gráfico ganha tons de vermelho.
>> X = linspace(1,100);
>> Y=sqrt(X);
>> plot(X,Y, 'Color', 'red')
O MATLAB, então, desenha o gráfico na cor escolhida, que neste caso, é o vermelho vibrante.

Dentre as cores pré-definidas disponíveis, temos verde, azul, ciano, magenta, amarelo, preto, branco e nenhuma.
Agora, vamos explorar como alterar a espessura da linha em um gráfico no MATLAB.
Isso pode ser feito com a ajuda do atributo Linewidth, seguido de um valor numérico.
Por exemplo, se você definiu dois vetores X e Y, utilize o comando plot(X,Y,'Color','red','Linewidth',3) para criar uma linha com espessura de 3 pixels.
>> X = linspace(1,100);
>> Y=sqrt(X);
>> plot(X,Y, 'Color', 'red', 'Linewidth', 3)
O Matlab executa a tarefa com precisão, resultando em um traço com a espessura especificada.
Neste caso, optamos por uma linha com 3 pixels de espessura.

Quando o atributo Linewidth não é utilizado, o MATLAB padrão é desenhar linhas com espessura de 1 pixel.
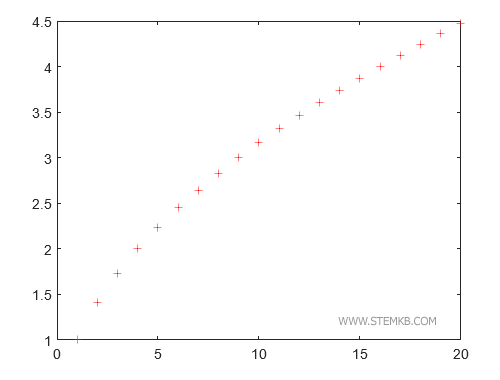
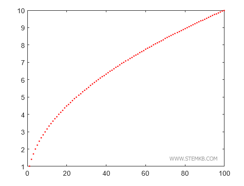
Como optar por marcadores ao invés de linhas contínuas?
Caso prefira utilizar marcadores em vez de uma linha contínua, você pode especificar o símbolo do marcador que deseja usar, como '+' ou '.', através do comando plot(X,Y,'+', 'Color', 'red') ou plot(X,Y,'.', 'Color', 'red'), respectivamente.
>> plot(X,Y, '+', 'Color', 'red')
O MATLAB então ilustra o gráfico, marcando cada coordenada (x, y) com o símbolo +.

Você também pode optar por outros símbolos, como 'x', 'o', '-', entre outros.
O uso do ponto como marcador cria um efeito visual bastante interessante e útil para determinados tipos de dados.

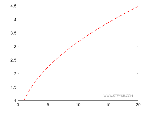
Outro marcador muito útil é o traço duplo '--'.
>> plot(X,Y, '--', 'Color', 'red')
Neste caso, o MATLAB desenha a linha do gráfico de forma tracejada.

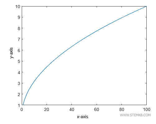
Como adicionar nomes aos eixos?
Para adicionar etiquetas aos eixos x e y do gráfico, você pode utilizar as funções xlabel e ylabel, respectivamente.
Por exemplo, ao digitar xlabel('x') após o comando plot, adicionará a etiqueta 'x' abaixo do eixo horizontal, enquanto digitar "ylabel('y')" adicionará a etiqueta 'y' à esquerda do eixo vertical.
>> X = linspace(1,100);
>> Y=sqrt(X);
>> plot(X,Y)
>> xlabel('eixo x')
O MATLAB adiciona a etiqueta abaixo do eixo horizontal.

Em seguida, digite ylabel('y')
>> X = linspace(1,100);
>> Y=sqrt(X);
>> plot(X,Y)
>> xlabel('eixo x')
>> ylabel('eixo y')
Este comando adiciona a etiqueta à esquerda do eixo vertical.

Agora os nomes dos eixos estão claramente visíveis no gráfico.
Como adicionar um título ao gráfico?
De forma similar, para adicionar um título ao gráfico, pode-se usar a função title, como em title('Título do Gráfico') após o comando plot.
>> X = linspace(1,100);
>> Y=sqrt(X);
>> plot(X,Y)
>> xlabel('eixo x')
>> ylabel('eixo y')
>> title('título do gráfico')
A função title exibe o título do gráfico acima do diagrama cartesiano.

Como exibir a grade?
Caso queira exibir uma grade no gráfico, você pode usar o comando grid on.
>> X = linspace(1,100);
>> Y=sqrt(X);
>> plot(X,Y)
>> xlabel('eixo x')
>> ylabel('eixo y')
>> grid on
O comando grid on adiciona linhas verticais e horizontais ao diagrama cartesiano.

Inversamente, para desligar a grade, pode-se usar grid off.
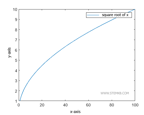
Como exibir uma legenda?
Para adicionar uma legenda ao gráfico, você pode usar a função legend, como em legend('Raiz Quadrada de X') para adicionar uma etiqueta ao lado do gráfico.
>> X = linspace(1,100);
>> Y=sqrt(X);
>> plot(X,Y)
>> xlabel('eixo x')
>> ylabel('eixo y')
>> legend('raiz quadrada de x');
O MATLAB exibe a legenda ao lado do gráfico.

Como colorir a área abaixo do gráfico?
Por fim, se desejar colorir a área sob o gráfico, pode usar a função area(X,Y) em vez do comando "plot(X,Y)".
>> X = linspace(1,100);
>> Y=sqrt(X);
>> area(X,Y)
Esta função preenche a área abaixo do gráfico com cor.

Assim, você aprende a modificar a espessura da linha, usar marcadores, adicionar etiquetas, títulos, grades, legendas e colorir a área sob o gráfico no MATLAB.
Nas próximas aulas, exploraremos como personalizar gráficos, criar histogramas, gráficos 3D e muito mais.