Criação de gráficos logarítmicos no MATLAB
Abordaremos agora a utilização de gráficos logarítmicos no Matlab, uma ferramenta essencial para análises de dados.
O que é um gráfico logarítmico? Trata-se de um gráfico onde um ou ambos os eixos são apresentados em escala logarítmica. Esta forma de representação é extremamente útil para dados que apresentam variação exponencial.

Para começar, vejamos um exemplo prático, que facilitará a compreensão deste conceito.
Criaremos um vetor 'x', contendo valores inteiros de 1 a 10.
>> x=0:1:10;
Em seguida, formaremos outro vetor, 'y', composto pelos valores da função y = x2.
>> y=x.^2
Ambos os vetores possuem 10 elementos.
No entanto, enquanto o vetor 'x' incrementa de forma linear (1, 2, 3, 4, ...), o vetor 'y' o faz de maneira exponencial (1, 4, 9, 16, ...).
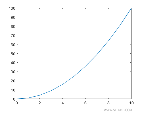
Prossigamos com a representação desta função em um gráfico cartesiano, utilizando o comando plot(x, y).
>> plot(x,y)
O resultado é uma curva elegante que ilustra o aumento exponencial de y=x2.

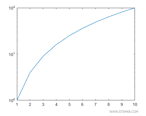
Mas não paramos por aqui. Vamos transformar esse gráfico para uma escala logarítmica no eixo y, digitando semilogy(x, y). Observaremos uma interessante alteração visual.
>> semilogy(x,y)
Nesta nova representação, o eixo y é logarítmico, o que torna a distância entre 100, 101 e 102 uniforme.

Para aprimorar a leitura, adicionaremos linhas de grade com o comando grid on.
>> grid on
Com isso, a escala logarítmica torna-se mais clara e acessível.

E se desejarmos aplicar a escala logarítmica também no eixo x? Simples, execute semilogx(x, y).
>> semilogx(x,y)
Assim, obtemos um gráfico com o eixo x em escala logarítmica.

Para explorar ainda mais, coloquemos ambos os eixos em escala logarítmica digitando loglog(x, y).
>> loglog(x,y)
Com isso, alcançamos um gráfico com ambos os eixos em escala logarítmica, ampliando nossa visão analítica.

Em resumo, as funções semilogx(), semilogy() e loglog() são fundamentais para a criação de gráficos logarítmicos no Matlab, oferecendo uma perspectiva detalhada e profunda dos dados.