Gráficos múltiplos com funções sobrepostas no Octave
Nesta aula online, vou lhe ensinar a desenhar duas ou mais funções no mesmo gráfico usando o Octave.
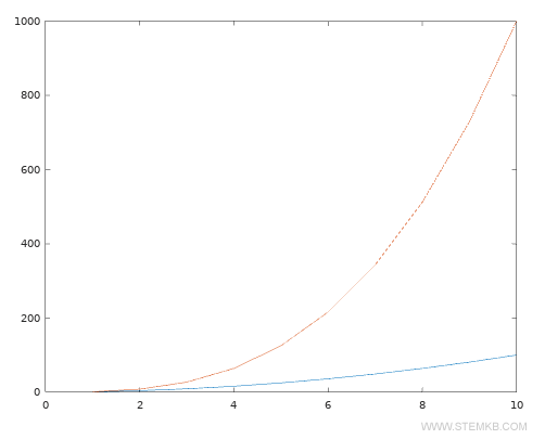
Comecemos com um exemplo prático.
Primeiro, crie um array (vetor) com dez valores em sequência ascendente de 1 a 10.
>> x = linspace(1,10,10);
Depois, crie dois arrays, y1 e y2, que representam os valores de duas funções distintas.
O quadrado dos valores em x
>> y1=x.^2;
e o cubo dos valores em x
>> y2=x.^3
Os arrays x, y1 e y2 contêm, cada um, 10 elementos.

Agora, vamos desenhar os dois gráficos utilizando a função plot().
plot(x,y1,x,y2)
O resultado final será um gráfico composto por duas funções.

Pode-se utilizar a mesma técnica para desenhar três ou mais funções diferentes no mesmo gráfico.
Para personalizar as cores das funções, utilize os seguintes códigos:
0 = preto
1 = vermelho
2 = verde
3 = azul
4 = roxo
5 = ciano
6 = branco
Por exemplo, para desenhar a primeira função em vermelho ("1") e a segunda função em preto ("0"), digite
>> plot(x,y1,"1",x,y2,"0")
Assim, você tem a liberdade de escolher as cores das funções.

Também é possível personalizar o símbolo para pontos de dados para cada função.
Por exemplo, use o símbolo "+" para a primeira função e o símbolo "x" para a segunda função.
>> plot(x,y1,"1+",x,y2,"0x")
Desta forma, o gráfico ganha uma nova perspectiva.

Nesta aula, expliquei como exibir dois ou mais gráficos sobrepostos em um único diagrama cartesiano. Se você deseja exibir os gráficos em diagramas separados, sugiro que siga outra aula sobre gráficos múltiplos com vistas separadas.
Se você achou esta aula de Octave útil, continue acompanhando as nossas publicações.