Diagramas em Escala LogarÃtmica no Octave
Nesta aula, vou orientá-lo na criação de um diagrama em escala logarítmica utilizando o Octave.
Um diagrama em escala logarítmica é um gráfico onde os valores são representados numa escala logarítmica nos eixos x e/ou y. É uma ferramenta valiosa para representar dados que têm um crescimento exponencial.

Para criar um diagrama em escala logarítmica no Octave, siga os passos abaixo.
Primeiro, crie um vetor com os valores da variável x, de 1 a 10
>> x=0:1:10;
Em seguida, crie um vetor com os valores de y. Neste caso, o vetor é formado pelos quadrados de x.
>> y=x.^2
Trace a função num diagrama cartesiano convencional utilizando a função plot(x,y)
>> plot(x,y)
Trata-se de uma função exponencial.

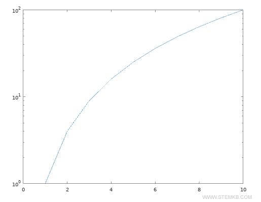
Para representar a função com uma escala logarítmica no eixo y, utilize a função semilogy().
>> semilogy(x,y)
Agora, o eixo y está numa escala logarítmica no diagrama.

Para visualizar as linhas de grade no diagrama em escala logarítmica, simplesmente digite grid on.
>> grid on
Isso facilita a leitura da escala logarítmica.

Como aplicar uma escala logarítmica ao eixo x?
Caso deseje representar o diagrama com uma escala logarítmica no eixo x, utilize a função semilogx()
>> semilogx(x,y)
Assim, somente o eixo x estará numa escala logarítmica.

Como criar um gráfico com escala logarítmica em ambos os eixos?
Para representar um diagrama logarítmico em ambos os eixos, faça uso da função loglog()
>> loglog(x,y)
Agora, ambos os eixos estão numa escala logarítmica no gráfico.

Se esta lição sobre o Octave, elaborada por Nigiara, lhe foi útil, continue a acompanhar-nos.