Gráficos múltiplos no Octave com vistas separadas
Nesta lição, vou orientá-lo sobre como criar um gráfico múltiplo no Octave, com duas ou mais visualizações distintas.
O que significa um gráfico múltiplo com visualizações separadas? Em tais gráficos, o espaço de trabalho é segmentado em duas ou mais seções. Cada seção exibe um gráfico, possibilitando a visualização de múltiplas funções através de diferentes gráficos, ao invés de apenas um. Aqui está um exemplo de um gráfico múltiplo com quatro visualizações distintas:

Exemplo Prático
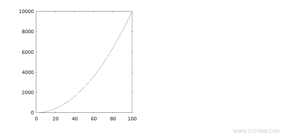
Primeiramente, crie um vetor x e dois vetores de funções distintas, y1 e y2. Cada vetor deve conter cem elementos.
>> x=linspace(1,100,100);
>> y1=x.^2;
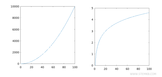
>> y2=log(x);
Para dividir a área de gráficos em múltiplos gráficos, utilize o comando subplot(linhas, colunas, gráfico).
Para exibir dois gráficos lado a lado, defina uma única linha e duas colunas.
>> subplot(1,2,1)
O comando subplot(1, 2, 1) desenha o primeiro gráfico cartesiano na primeira linha e primeira coluna.

Agora, trace o gráfico da função y1 utilizando o comando plot(x, y1).
>> plot(x,y1)
O gráfico é exibido no primeiro gráfico cartesiano.

Em seguida, passe para o segundo gráfico cartesiano utilizando o comando subplot(1, 2, 2).
>> subplot(1,2,2)
Este comando plota outro gráfico cartesiano na mesma linha, mas na segunda coluna.

Então, trace o gráfico da função y2 utilizando o comando plot(x, y2).
>> plot(x,y2)
Este outro gráfico é desenhado no segundo gráfico.

Desta forma, é possível desenhar múltiplos gráficos no mesmo espaço de trabalho, sem sobreposição.
Se desejar sobrepor os gráficos em um único gráfico cartesiano, recomendo a leitura desta outra lição do Octave.
Neste exemplo, demonstrei como construir dois gráficos cartesianos adjacentes. Em geral, você também pode dividir a área em múltiplas seções. Por exemplo, é possível dividir a área de gráficos em duas linhas e duas colunas, escrevendo subplot(2, 2, 1), subplot(2, 2, 2), subplot(2, 2, 3), subplot(2, 2, 4).

Assim, é possível visualizar quatro gráficos simultaneamente em quatro gráficos cartesianos.

Se você achou esta lição online do Octave, ministrada por Nigiara, útil, continue nos acompanhando.